关于开展第十一期创新创业训练营的通知
单 位:党委学生工作部、党委研究生工作部、学生工作处
各学院、各项目团队:
为了更好地备战第五届“工创杯”创业实践挑战赛暨第六届“互联网+”创新创业大赛选拔赛,加强项目实战指导与管理,学生就业指导中心拟定于12月8日开展第十一期大学生创新创业训练营(以下简称“训练营”)活动,旨在通过专家面授的方式,帮助学生了解赛事规则和撰写创业计划书等,从而为优化创新创业项目奠定坚实基础。现将相关事项通知如下:
一、培训时间
2019年12月8日
二、培训地点
大学城校区教学六号楼103
三、培训名额及对象
1.各学院推荐参加第六届“互联网+”大学生创新创业大赛的优秀项目核心成员和指导老师。
2.参加第五届“工创杯”创业实践挑战赛暨第六届“互联网+”创新创业大赛选拔赛的项目核心成员和指导老师。
3.我校就业创业骨干导师、就业创业学生工作助理。
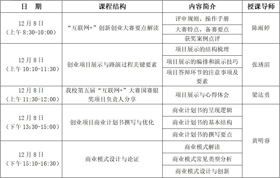
四、培训课程及内容
五、报名事宜
请参加第六届“互联网+”大学生创新创业大赛的优秀项目核心成员(每个项目限报2-3人)、就业创业骨干导师、就业创业学生工作助理扫码报名。
1.报名截止时间:2019年12月3日
2.报名方式:
(1)链接://www.wjx.cn/m/51320543.aspx
(2)扫描二维码进入报名界面,填写报名资料。报名二维码如下:

3.由学生就业指导中心根据培训场地安排和报名情况于12月6日前统筹确定参训学员名单并通知本人参训。
六、学习要求
参训学员在学习期间应严格遵守学习纪律,必须全程参加所有课程,准时签到,禁止出现无故不参加培训、无故旷课现象。
七、配套政策
1.作为中国“互联网+”大学生创新创业大赛、“赢在广州”创业大赛等创新创业大赛的种子培育项目,推荐参赛。
2.凡符合入驻学生创业孵化基地基本条件的项目,推荐入驻基地。
3.就业创业指导必修课实践教学环节之一。
八、其他
请各学院做好训练营的组织和宣传工作,督促参训学员认真对待此次培训,做好训练营期间的学员管理工作,确保训练营顺利开展。
联系人:高飞
联系电话:020-39342819
通知咨询QQ群:756315270
附:训练营导师简介
黄明睿,广东技术师范大学副教授,教育部创业指导教师培训特聘专家,广东石油化工学院客座教授,中山大学岭南学院 MBA 课程主讲教师,华南师大、华南农大等高校创业导师,首届全国高校创业指导课程教学大赛总决赛第一名获得者,广东、湖南“互联网+”等大赛评委。
陈雨婷,博士,学生就业指导中心副主任。国家心理咨询师(三级),高校生涯课程导师,SYB创业培训师。主要负责学校生涯规划教育与就业创业指导工作。作为主要成员参与国家级、省级项目6项,组织编写就业创业指导校本教材两本。连续五年负责“互联网+”大赛的组织与指导工作,参与指导项目获得国家级铜奖2项,省级金奖1项,银奖1项。
张琇滨,69书吧
讲师,BCF认证职业规划师,学校就业创业骨干导师,2018年广东高校辅导员年度人物提名奖。担任材料与能源学院辅导员、创新创业模块负责人、院团委副书记,负责学院学生创新创业竞赛培育、指导与服务等工作。指导学生曾获得2015年首届“互联网+”大赛国赛银奖、2018年第四届“互联网+”国赛银奖、2019年第五届“互联网+”国赛铜奖,2016年“创青春”国赛银奖等多项奖项。
梁达勇,2017级计算机学院计算机科学与技术专业研究生,担任广州科博锐视科技有限公司研发总监,现已申请4项研究发明专利,共同发表论文3篇,作为核心成员参加并获得2018 Social Media Prediction全球挑战赛第一名,“挑战杯”69书吧
学生课外学术科技作品竞赛二等奖, 第五届“互联网+”大学生创新创业大赛全国银奖等。
党委学生工作部 党委研究生工作部 学生工作处
2019年11月28日