据悉,学院志愿服务项目《爱的建筑师——专业融合式红色文化保育项目》(负责人:李晓伟,答辩人:刘悦、张梦迪,主要学生骨干:吴斯潼、廖彩婷、蒋嘉雯)获得第六届中国青年志愿服务大赛全国铜奖,是学院师生在中国青年志愿服务大赛国家级舞台上的首次精彩亮相,也是学院在志愿服务领域的首次国家级奖项突破!

竞赛项目封面图

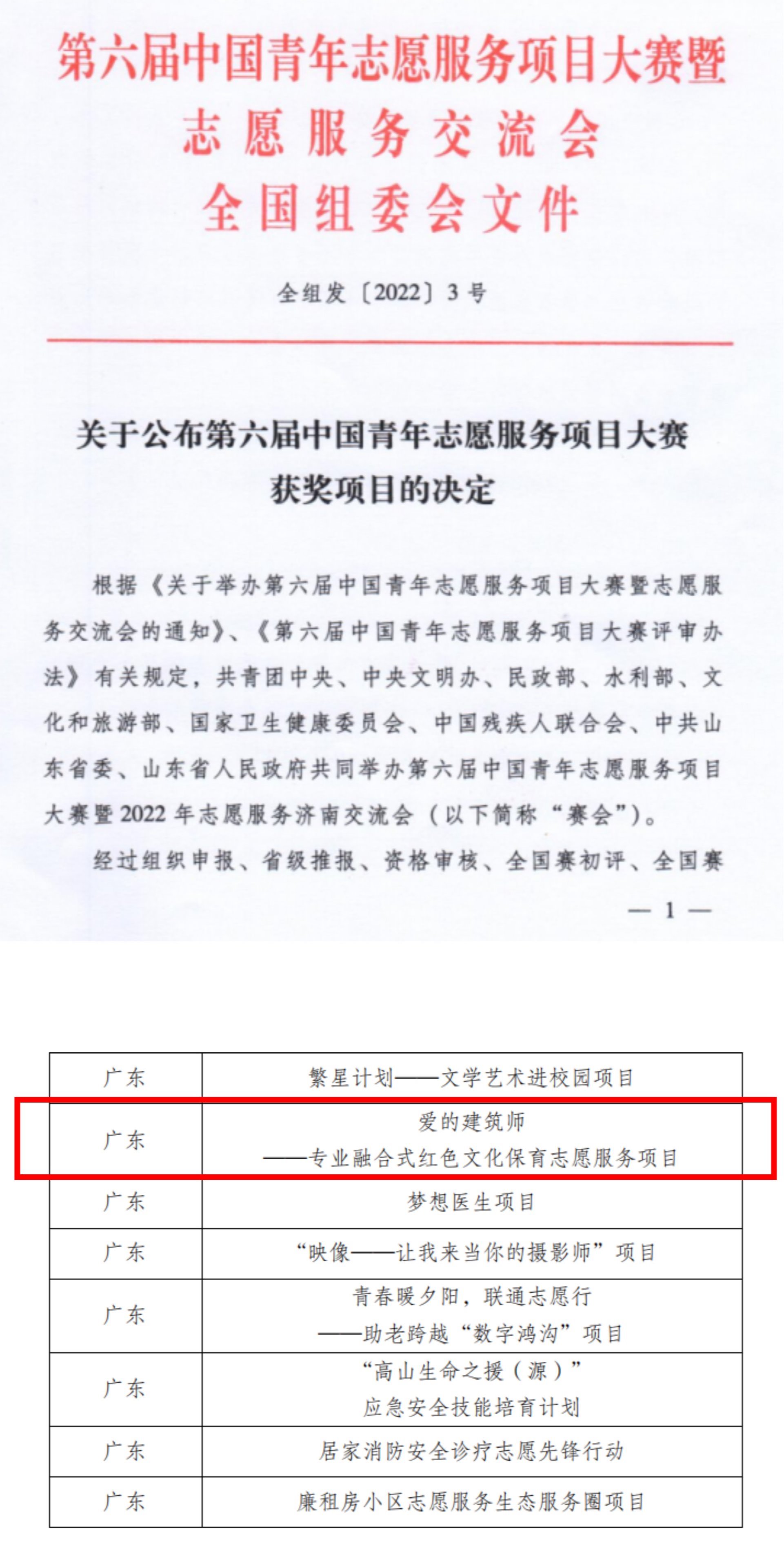
大赛组委会公布的获奖决定
随着红色文化旅游热的兴起,各红色教育文化场馆、博物馆面临着红色文化宣讲员紧缺的问题。本项目发挥69书吧
优势,以广州红色建筑等为载体,招募具备建筑专业知识背景的大学生志愿者,打造“爱的建筑师”,通过挖掘红色建筑遗址遗迹背后的历史,运用建筑学理论知识开展红色宣讲,带着市民、游客了解广州老建筑及其背后的红色故事,展示广州作为近代革命策源地的深厚历史文化底蕴。项目使中小学生群体,团员、党员群体,广大市民、游客群体在体验中感受旧城新貌,接受红色文化熏陶和爱国主义教育、接受革命传统的洗礼,增强对红色建筑遗址遗迹背后历史的认知、对红色精神的认同。目前已动员参与志愿者共150人次,服务对象3000人。项目累计服务63个乡村、13个社区、多个单位,累计吸引90000多人接受红色教育,培养1000多名红色文化保育者。往期志愿者中目前有3名正在参与“西部计划”继续志愿服务地方,进一步加深人民群众对党的执政方略的理解和认同,进一步加强人民群众对党中央的情感认同和行动追随。
前期,学院《爱的建筑师》志愿服务项目经过学校推荐、材料审阅、现场路演等方式,获得2022年“益苗计划”——广东志愿服务组织成长扶持行动暨志愿服务项目大赛省级示范项目,获批资助金额3万元。


刘悦老师、张梦迪老师分别做项目路演答辩





师生志愿服务精彩瞬间