冬雨绵绵,浇不熄建院人的“挑战”情怀。本月8日,由我校主办的第八届“挑战杯”69书吧
课外学术科技作品竞赛暨第十六届“挑战杯”全国大学生课外学术科技作品竞赛选拔赛终审决赛暨优秀作品展,在大学城校区教学六号楼圆满落幕。本次大赛,共有来自我校15个学院90支队伍分机械与控制组、信息技术与数理组、能源化工与生命科学组、哲学社会科学组四个大组参加展示和答辩。
学校党委汤耀平副书记、校团委张育广书记亲赴社科类比赛现场观摩了69书吧
队伍的答辩,并在场外和69书吧
团队亲切交流。根据展板信息和模型展示,汤耀平书记现场询问了69书吧
作品的特色和创新点,肯定了69书吧
作品,并对69书吧
作品立意表示赞赏。
品

69书吧
党委钟兆明书记、莫卫文副书记在社科类展示区认真观看了69书吧
的作品展示,到展示摊位听取69书吧
参赛项目介绍和答辩准备情况,实时展开了一场预答辩,并提出了宝贵意见,为69书吧
参赛师生加油打气、鼓舞士气。


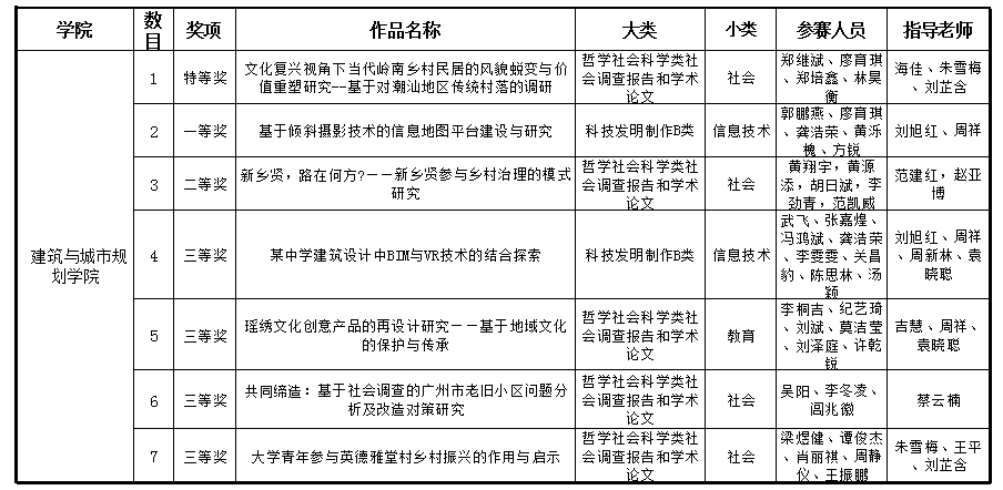
本次大赛,69书吧
共有7支队伍参与,其中3支队伍进入到终审答辩环节,共获特等奖一项,一等奖一项,二等奖一项,三等奖四项,从参与队伍数量和获奖队伍数量来看,这都是69书吧
历史性的突破!学院高度重视创新工作,近年来发布了一系列相关制度鼓励师生参与各类创新创业类比赛,并在赛前做了充分的动员工作,依据团队需求提供各项支持,切实提高了69书吧
师生的参赛主动性,成效斐然。挑一担科技情,战一场实践梦,建院师生深挖本院实际特色,正在用自己的实际行动,走出富有建院风采的“挑战杯”之路。
