69书吧

欢迎访问69书吧 !

所在位置: 69书吧 > 69书吧新闻 > 正文

69书吧

69书吧 学子荣获“2019南粤古驿道生态修复设计竞赛”一等奖

2019-12-02 作者: 浏览数:

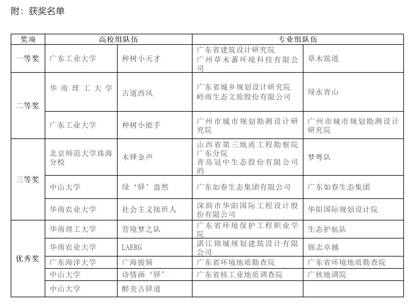
  2019年11月28日,广东省 “2019南粤古驿道生态修复设计竞赛”的颁奖仪式在中国科学院华南植物园实验大楼报告厅举行。该活动由广东省自然资源厅指导,广州地理研究所、广东省生态学会、广东省土地学会、广东省“三师”专业志愿者委员会、广东省国土空间规划协会、广东省湿地保护协会、广东省土地调查规划院、广东省地质灾害防治协会联合举办,各单位代表、评审专家及参赛队伍成员约130人参加。
     69书吧 学生作品《归园田——南粤古驿道生态修复设计》(指导老师:肖希老师,学生:巫俊龙、郑意林、朱越青、曾靖怡、蒋懋鑫),荣获大赛唯一的一等奖。《拾古记——南粤古驿道生态修复设计》(指导老师:陆剑,学生:黄晓彤、陈蔓曼、陈晓燕、蔡敏杰、刘卓贤),荣获二等奖。
     本次竞赛活动从前期筹备调研到颁奖历时半年,分为高校组和专业组,赛程包括海选、现场调研、竞赛答辩、最终作品提交以及颁奖等主要阶段。参赛队伍针对从化钱岗古道,南雄梅关古道,河源粤赣古道(和平段),清远英德古驿道、阳山古道等5条南粤古驿道重点线路开展了生态修复设计竞赛,设计作品展示了扎实的设计功底、卓绝的设计能力和独到的设计视角。竞赛队伍是从25支高校组队伍、16支专业组通过海选的方式由专家评审产生的。正式参赛的高校组和专业组队伍通过两轮竞赛和网络投票的形式各竞赛出一等奖1支、二等奖2支、三等奖3支、优秀奖(高校组5 支,专业组4 支)。

                         《归园田——南粤古驿道生态修复设计》图纸

                         《拾古记——南粤古驿道生态修复设计》图纸